11.10.2011, "Hausaufgaben"

Martin Elsässer, Christian Kummer, Boris Lohner

Interpolation

Ihr habt die folgende, leider unvollständige Tabelle für den Temperaturverlauf auf einem Planeten:

Zeit Temperatur
1 -23°
2 -11°
4 +1°
6 +11°
12 -8°

Eure erste Sonde landet bei t=1. Wann schaltet sie sich ein bzw. wieder aus, wenn sie immer nur bei T >= +5° aktiv ist?

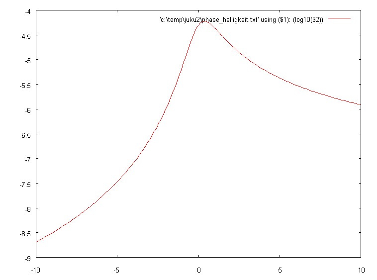
Die Phase gibt es auch noch

Ihr steht als Beobachter bei x = y = 0 (alles nur 2D). Ein hinreichend kleiner, kreisförmiger Körper zieht bei y = 1 von x = +10 nach x = -10. Die Sonne steht bei x = -100, y = 1.
Frage: Wie ändert sich die von euch gesehene Helligkeit des vorbeiziehenden Körpers? (Abstände, Phase)
Helligkeit des Koerpers im Vorbeiflug
Mein Ergebnis, mit Gnuplot visualisiert. Ob es stimmt?

Wo ist Obi?

Nutzt das JPL Horizons System (Link auf der Startseite) um die Koordinaten und Helligkeit des Kleinplaneten Oberndorfer für Weihnachten 2010 zu ermitteln. Sucht die Position in eurer drehbaren Sternkarte. Ist Obi zu Weihnachten gut zu beobachten? Wenn nicht, wann dann?

Abseitiges

Dieser Link kann sehr hilfreich sein, je nach Berufswunsch. Unten kommt die eigentliche Liste.

Zurueck zur Startseite des Jugendkurses